米乐M6(中国)-官方网站

安然在核心期刊《棉纺织技术》发表论文—米乐M6-官网登录入口
行业资讯

行业资讯

当前位置: 首页 > 米乐M6新闻 > 行业资讯

安然在核心期刊《棉纺织技术》发表论文

2025-01-22

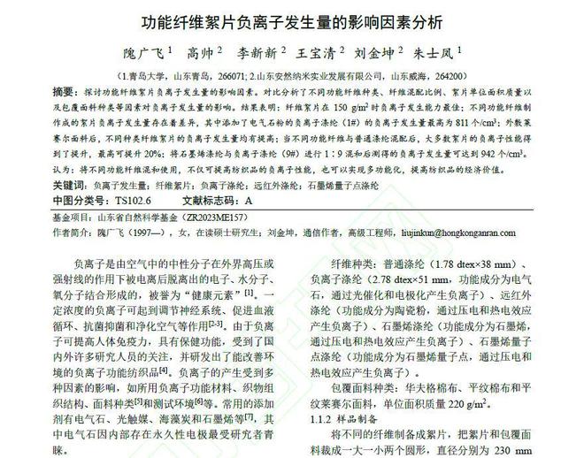
  近日,安然集团在业内权威核心期刊《棉纺织技术》发表题为《功能纤维絮片负离子发生量的影响因素分析》的论文。

安然在核心期刊《棉纺织技术》发表论文(图1)

  该文章通过一系列严谨而系统的实验对比,深入剖析了影响功能纤维絮片释放负离子数量的关键因素,对于指导后续的产品设计和性能优化具有重要意义。

安然在核心期刊《棉纺织技术》发表论文(图2)

  此次论文在核心期刊的成功发表,代表米乐 登录入口着学术界对该项研究的认可和信任,是安然集团联合青岛大学对前沿智能纺织技术进行深入研究的成果体现,具有较高的学术价值,是安然学术研究“硬实力”的具体体现。

  自2022年9月起,安然集团与米乐 登录入口青岛大学进行产学研技术攻关,共同推进无机纳米功能纤维升级项目。

  该项目依托于纳米功能纤维山东省工程研究中心、威海市纳米材料工程技术研究中心等省市级科创平台的支持。

安然在核心期刊《棉纺织技术》发表论文(图3)

  深入挖掘无机纳米材料在纺织领域的广阔应用前景,特别聚焦于远红外和负离子技术的创新研发,旨在实现纳米功能纺织品改善微循环的保健效果,为消费者提供更加全面、高效的健康解决方案。

  多年来,安然公司高度重视产学研工作,推进产学研融合发展,充分发挥纳米科研优势,利用纳米技术研发出安然纳宜功能性纺织品,具有发射远红外、释放负离子等功能,充分满足消费者个性化的需求,打造深受大众喜爱的纳米功能纺织产品。

安然在核心期刊《棉纺织技术》发表论文(图4)

  安然集团将不忘初心,持续加强校企合作,持续深耕高端纳米纺织,加强产业创新对接,生产更多纳米功能纺织健康产品,助力健康中国战略。

安然在核心期刊《棉纺织技术》发表论文(图5)

  探索与追求仍在继续,安然期待通过不懈的努力,为消费者带来更加健康、舒适的生活体验,实现科学与健康的完美融合。

  特别声明:以上内容(如有图片或视频亦包括在内)为自媒体平台“网易号”用户上传并发布,本平台仅提供信息存储服务。

  上海今冲18℃!羽绒服“穿了脱、脱了穿”,年前雨雪降温还有大风,除夕初一最冷

  苹果iOS 18.3默认启用 Apple Intelligence 功能,用户可手动关闭

  三姑父逗孩子要把他的吃的拿走,男孩不愿意跟三姑父出手了,“拿都拿来了还想拿走,不可能”

  姑姑婚礼上小孩姐给自己和小伙伴化妆,动作行云流水 手法专业,“现在的年纪真是上不如老下不如小”日

Copyright © 2024 米乐家居用品有限公司 版权所有  苏ICP备2021010497号

米乐M6新闻 +

在线留言

联系方式